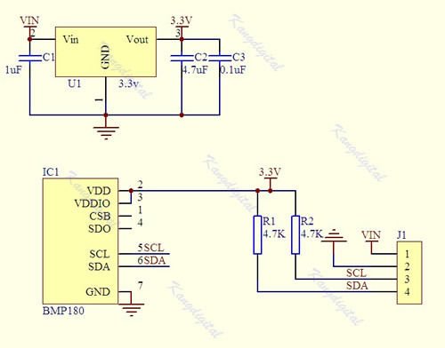
BMP180 Digital Barometric Pressure Sensor Board Module Compatible With Arduino by Atomic Market

[Product Information]