






Product Description
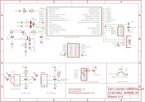
Assembled USB infrared remote control receiver/transmitter v2 designed by DangerousPrototypes. Use a remote control with your computer, view infrared signals on a logic analyzer, capture and replay remote control buttons, and play TV POWER codes.USB connectivity to PC
Feature
Infrared remote control decoder (RC5)