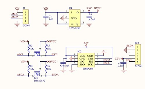
BMP280 SI7021 Atmospheric Humidity Temperature Altitude Sensor Breakout Barometric Pressure I2C SPI for Arduino GY-21P Barometric Pressure Altitude