1. Delivery time: working day 10-14
2. Tracking no. will be issued by Q-message in your account when you made order (within 48 hrs)
And you put the tracking number with the below link and can find your delivery status.

SunFounder TRT5000 Tracking Sensor Module for Arduino and Raspberry Pi





Product Description

Introduction
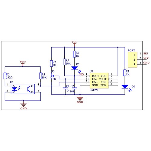
The IR transmitting tube of TCRT5000 sensor constantly launches infrared light. Since the black absorbs light, when the IR transmitting tube shines on black surface, the reflected light is less and the IR rays received by the receiving tube is less. This indicates the resistance is large, the comparator outputs high level, and the indicator LED goes out. Similarly, when it shines on white surface, the reflected light is more, which indicates the resistance of the receiving tube is lower, the comparator outputs low level, and the indicator LED lights up.

3-Pin anti-reverse cable included
Use a comparator LM393 that works stably
Adjustable sensitivity
Power light and indicator of digital signal output

Application
The module can be applied to smart tracking car and usually in robot project.

Component List
- 1 * Tracking Sensor Module
- 1 * 3-Pin anti-reverse cable

Feature

An infrared tracking sensor module that uses a TRT5000 sensor. The blue LED of TRT5000 is the emission tube and after electrified it emits infrared light invisible to human eye. The black part of the sensor is for receiving; the resistance of the resistor inside changes with the infrared light received.
The sensor TRT5000 is highly sensitive with reliable performance
Utilize infrared to detect, high capacity of resisting disturbance
Working voltage: 3-5V DC; PCB size: 1.4 x 3.5 cm
The signal indicator keeps off when the rays emitted by the sensor encounter white lines, and lights up when the rays meet black lines.
Brand : SunFounder
MPN(PartNumber) : miniLCD
EAN : 0701715367036
do not remove - ntos connect log tag